top of page

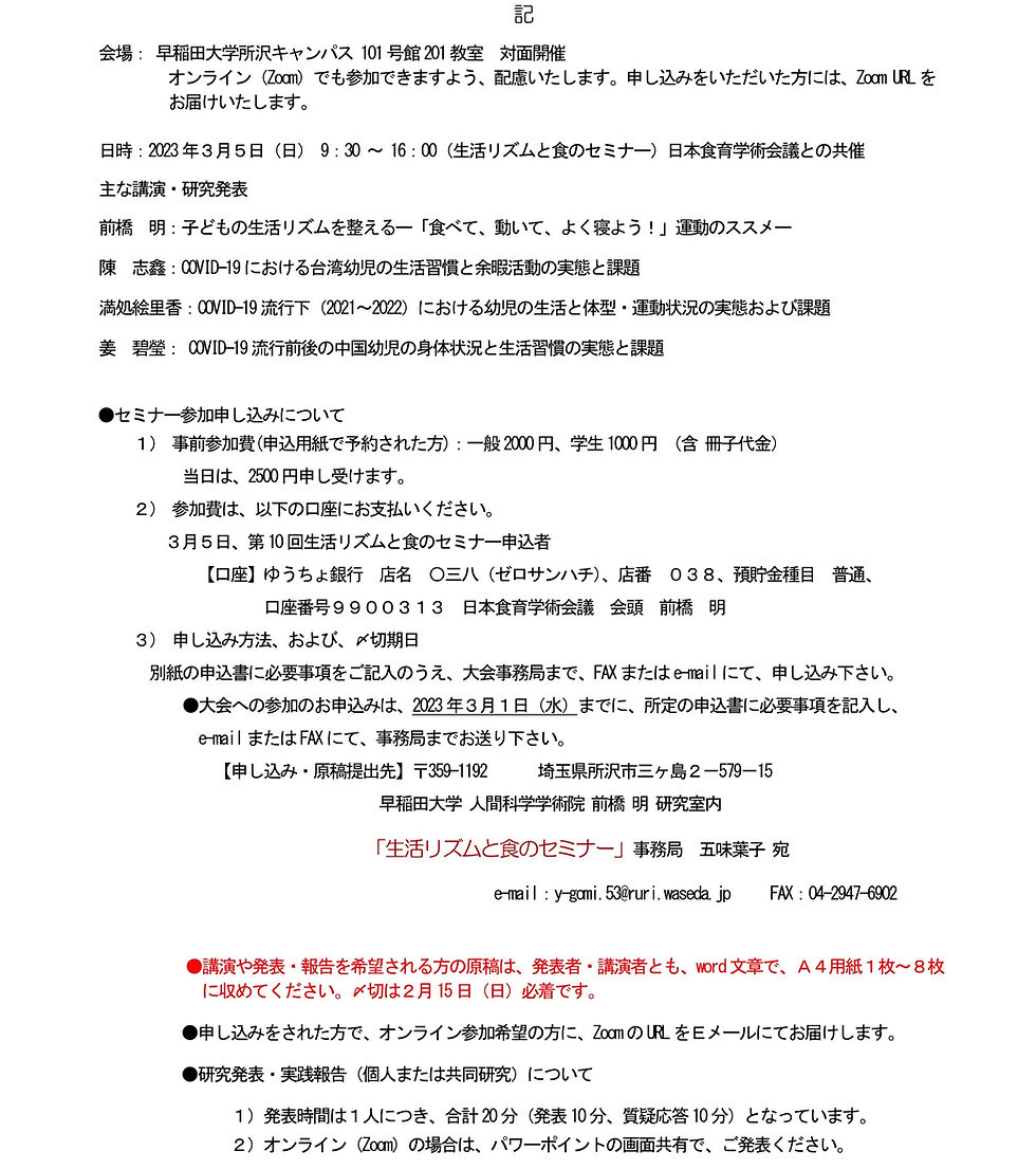
2023年3月5(日) 第10回 生活リズムと食のセミナー(日本食育学術会議)

  • icyhlab2020
  • 2023年2月5日
  • 読了時間: 1分


ree

第 10回 「生活リズムと食のセミナー」 参加申込書


コメント


图片1.png

主催

国際幼児健康デザイン研究所

TEL:03-6457-8031 FAX:03-6416-8978

​E-mail:info@ihyclab.com https://www.ihyc.com

bottom of page